人力资源社会保障部关于第二批取消部分规章规范性文件设定的证明材料的决定(人力资源和社会保障部发﹝2019﹞115号)
发布时间:2026-02-25 浏览:次
各省、自治区、直辖市及新疆生产建设兵团人力资源社会保障厅(局):
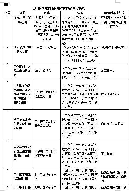
根据《国务院办公厅关于做好证明事项清理工作的通知》(国办发〔2018〕47号)要求,为进一步减证便民、优化服务,不断提升群众企业办事便利度和满意度,人力资源社会保障部决定再取消42项由规章、规范性文件设定的证明材料(见附件),现予以公布。相关证明材料自本决定公布之日起取消。
附件:1.部门规章设定的证明材料取消清单 2.规范性文件设定的证明材料取消清单
人力资源社会保障部
2019年10月28日

本文地址:https://www.ft22.com/gsfg/baoxiantiaoli/202602/12864.html












冀公网安备13010202003181号